news-ca

Deep Learning System Transforms Cardiac MRI Analysis

A groundbreaking deep learning system has significantly enhanced the analysis of cardiac MRI. This innovation merges advanced neural network architectures with vast datasets, paving the way for improved diagnostic capabilities in cardiology.

Deep Learning Advances in Cardiac MRI Analysis

The system’s development was supported by substantial datasets, including over 65,000 individuals and more than half a million unique cardiac video sequences. This wealth of information was essential for training and validating the model.

Data Sources and Processing

  • Stanford University generated initial data with IRB approval (Protocol #60342, March 2021).
  • University of Pennsylvania contributed additional data under IRB exemption (Protocol #852332, November 2022).
  • The UK BioBank provided access to cardiac MRI sequences from 45,623 participants.

Data preprocessing was performed on advanced computing platforms. Specifically, Stanford’s Sherlock High-Performance Computing Cluster and the Penn CUBIC High-Performance Computing Cluster played crucial roles. Extensive computational resources included Nvidia A100 GPUs and high-capacity memory setups.

Deep Learning Architecture

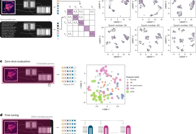
The implementation of a multiscale vision transformer (mViT) was central to the system. This architecture effectively processes video data while preserving fine-grained spatial and temporal relationships.

  • mViT featured 36.3 million trainable parameters.
  • Deep learning libraries utilized included PyTorch and BERT, enhancing model training through sophisticated natural language processing.

Clinical Datasets and Validation

The clinical cardiac MRI dataset encompassed 19,122 unique individuals from various U.S. hospital systems. Regular scans produced by board-certified professionals ensured high-quality input data. The dataset included:

  • 293,110 unique videos across different imaging planes.
  • External validation utilized data from the University of Pennsylvania solely for testing performance.

For the UK BioBank cohort, the cardiac MRI sequences followed a standardized protocol on a clinical 1.5 Tesla scanner, enhancing analysis reliability.

Performance and Accuracy

The deep learning model demonstrated high accuracy in predicting heart conditions and extracting disease labels from reports. The system achieved promising results in left ventricular ejection fraction (LVEF) assessments and other diagnostic classifications.

  • Various neural network architectures were tested to optimize performance.
  • Fine-tuning and transfer learning techniques significantly improved outcomes.

Research Methodology

Advanced statistical analyses were employed to validate model performance, employing metrics like mean squared error (MSE) and area under the receiver operating characteristic (AUROC) curves. Attention mechanisms were also integrated to gauge the importance of various MRI views during analysis.

Conclusion

This deep learning system represents a significant advancement in cardiac MRI analysis. By combining state-of-the-art methodologies with extensive datasets, it not only enhances diagnostic accuracy but also sets a new standard in the intersection of artificial intelligence and medical imaging.

Related Articles

Leave a Reply

Your email address will not be published. Required fields are marked *

Back to top button