Revived Nitrogenases Mirror N-Isotope Biosignatures Across Two Billion Years

Recent studies have shed light on the evolution of nitrogenases and their role in biosignatures over the past two billion years. Nitrogenases are vital enzymes responsible for nitrogen fixation, which is crucial for converting atmospheric nitrogen into forms usable by living organisms. Understanding how these enzymes have evolved helps elucidate the history of microbial life on Earth.
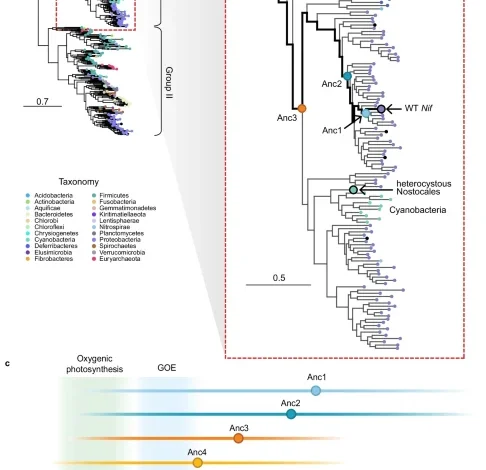
Nitrogenases Through the Ages
Research points to the significant changes in nitrogenase enzymes across geological epochs. Ancient microbial life appears to have relied on different types of nitrogenases, impacting nitrogen cycling and, consequently, the environment. Key studies indicate that these enzymes were not only instrumental in the nitrogen fixation processes but also played a role in the Earth’s biogeochemical cycles.
Key Findings in Nitrogenase Evolution
- Biological Nitrogen Fixation: Evidence shows that biological nitrogen fixation dates back approximately 3.4 billion years, indicating the early role of nitrogenases in Earth’s ecology.
- Modern Insights: Advances in molecular biology have allowed researchers to reconstruct the evolutionary history of nitrogenases, providing insights into their structural changes over time.
- Environmental Impact: The variation in nitrogenases influences the nitrogen isotope fractionation, which in turn helps to interpret ancient environmental conditions and microbial activities.
Research and Implications
Numerous studies have contributed to our understanding, including analyses of isotopic signatures that suggest how nitrogen cycling has evolved. For instance, isotopic evidence from ancient sediments indicates that microbial life thrived in nitrogen-limited environments, impacting the atmospheric composition.
Significance of Isotope Biosignatures
- Carbon and Nitrogen Links: The relationship between carbon and nitrogen biosignatures reveals how microbial life adapted to changing environmental conditions through geological history.
- Sulfur Isotopes: Findings on sulfur isotopes in ancient stromatolites provide insights into microbial metabolism, supporting the theory of nitrogen fixation’s role in early life.
- Modern Applications: Understanding these ancient processes can inform contemporary ecological studies and enhance our approach to nitrogen management in agriculture.
The evolution of nitrogenases and their biosignatures remains a critical area of research, intertwining aspects of biology, geology, and environmental science. The exploration of past microbial activities continues to provide valuable insights into Earth’s early biosphere and its nitrogen cycling mechanisms.




