Genetic Links to Thromboembolism in Long COVID Uncovered in Europeans

Recent research has unveiled significant genetic links to thromboembolism in individuals experiencing Long COVID, particularly among European populations. This investigation focuses on the shared genetic etiology of COVID-19 and conditions like venous thromboembolism (VTE).
Understanding Long COVID and Thromboembolism
Long COVID refers to a range of persistent symptoms following acute COVID-19 infection. These symptoms often include fatigue, cognitive issues, and respiratory difficulties. One concerning complication is thromboembolism, which can result in serious cardiovascular problems.
Key Findings of the Study
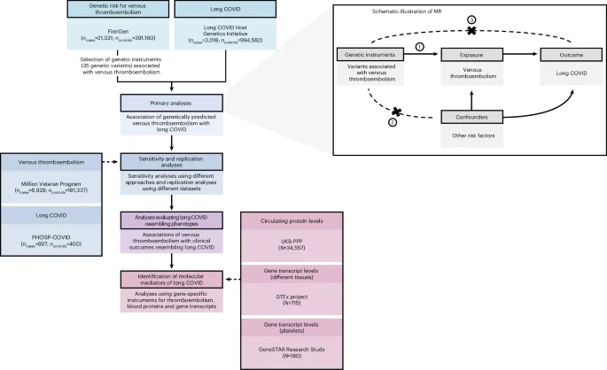
- The study highlights a genetic overlap between COVID-19 and VTE, indicating shared underlying mechanisms.
- Genome-wide association studies (GWAS) were utilized to identify risk loci associated with both conditions.
- Genetic variants that mimic the effects of therapeutic interventions were also examined.
Research Implications
This research could lead to improved identification of individuals at risk for thromboembolic events post-COVID. It also suggests potential pathways for developing targeted therapies to mitigate these risks.
Future Directions
Further studies will be essential to fully understand the complexities and implications of these genetic links. Continued exploration in diverse populations is necessary to verify findings and refine treatment strategies.
Overall, the intersection of genetic research and the real-world impacts of Long COVID underscores the need for a multifaceted approach in tackling this evolving health crisis.




